新闻资讯

新版《建筑防火通用规范》发布,新旧规范最全对比!广东敏华电器有限公司 2023-02-25 0904 发表于广东2023年1月19日,住建..
广东敏华电器有限公司
新版《建筑防火通用规范》发布,新旧规范最全对比!
点击数:927
关键词:
2023-03-18


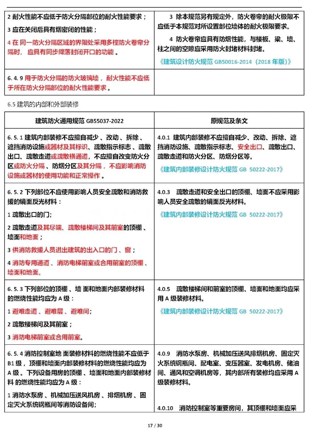
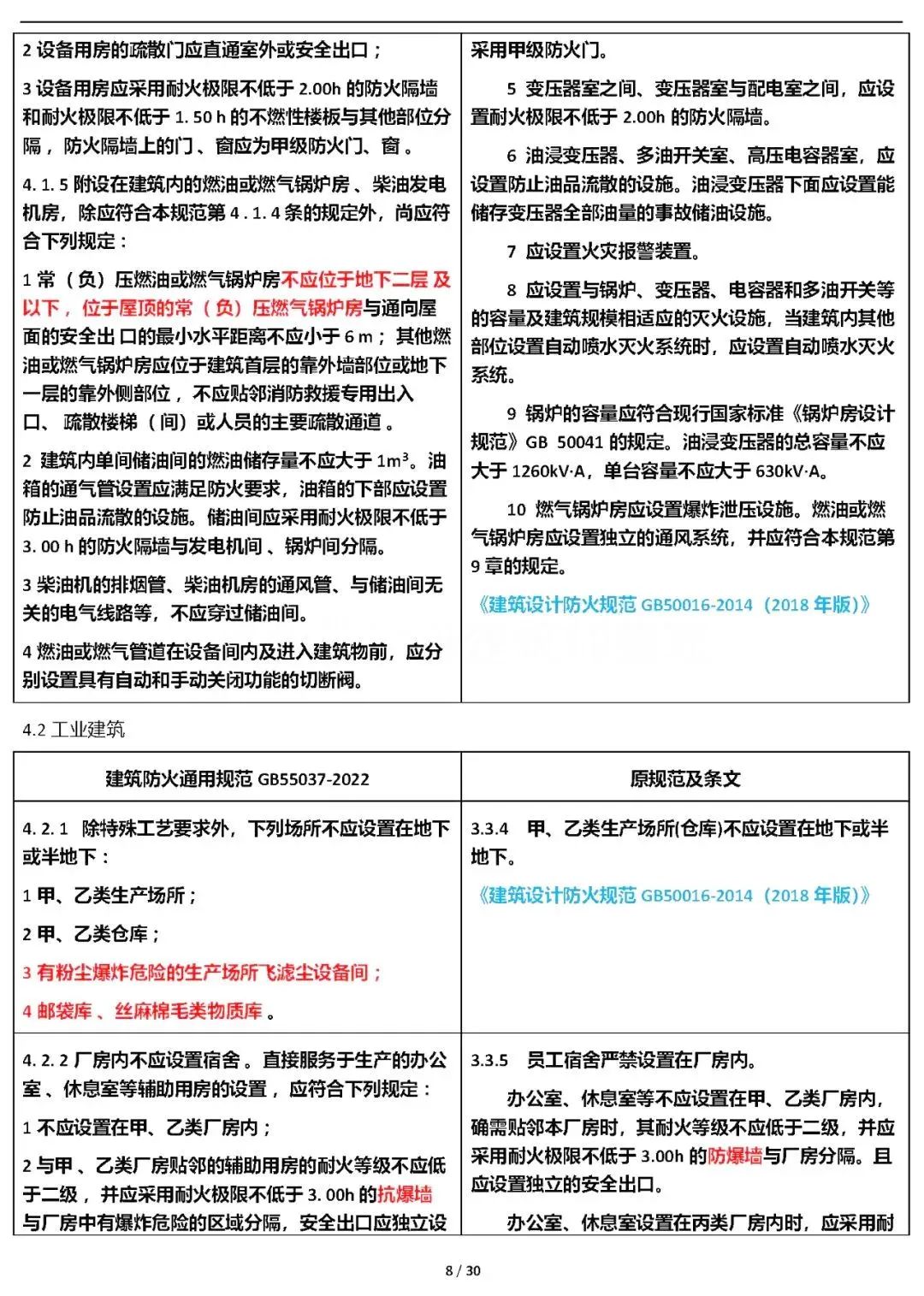
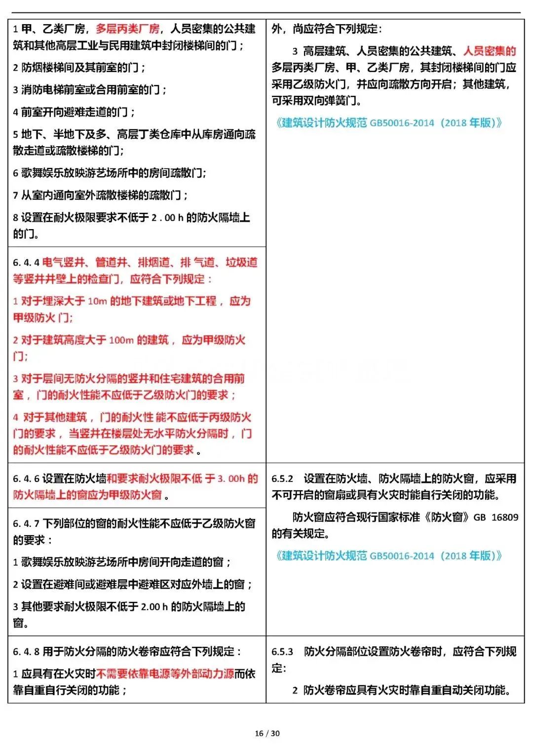
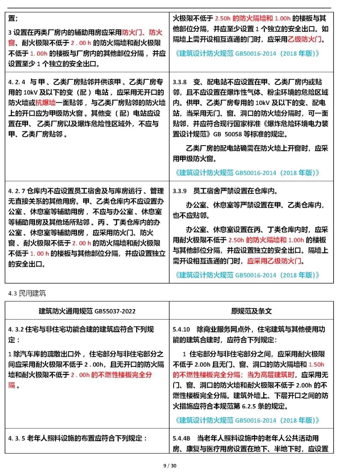
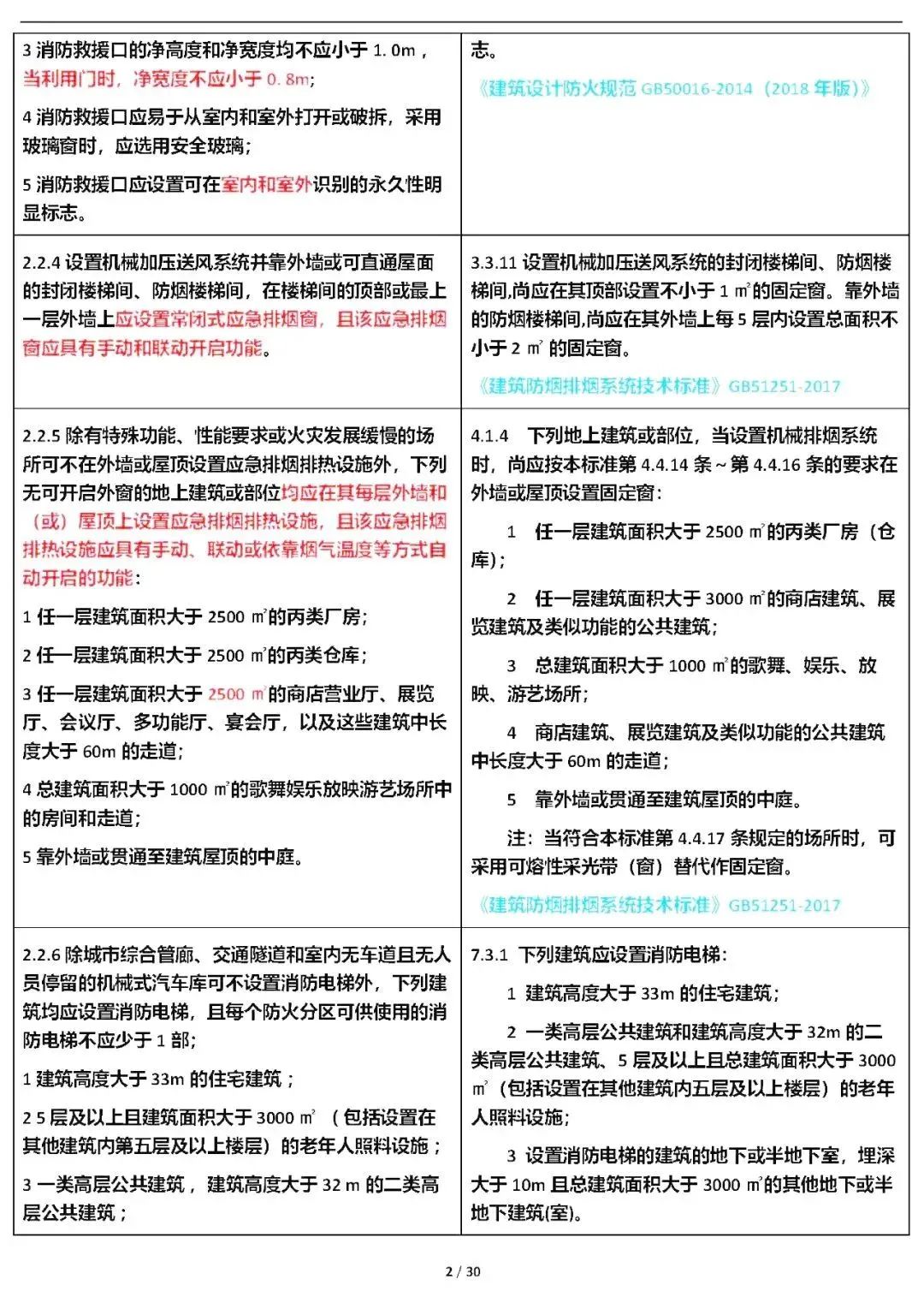
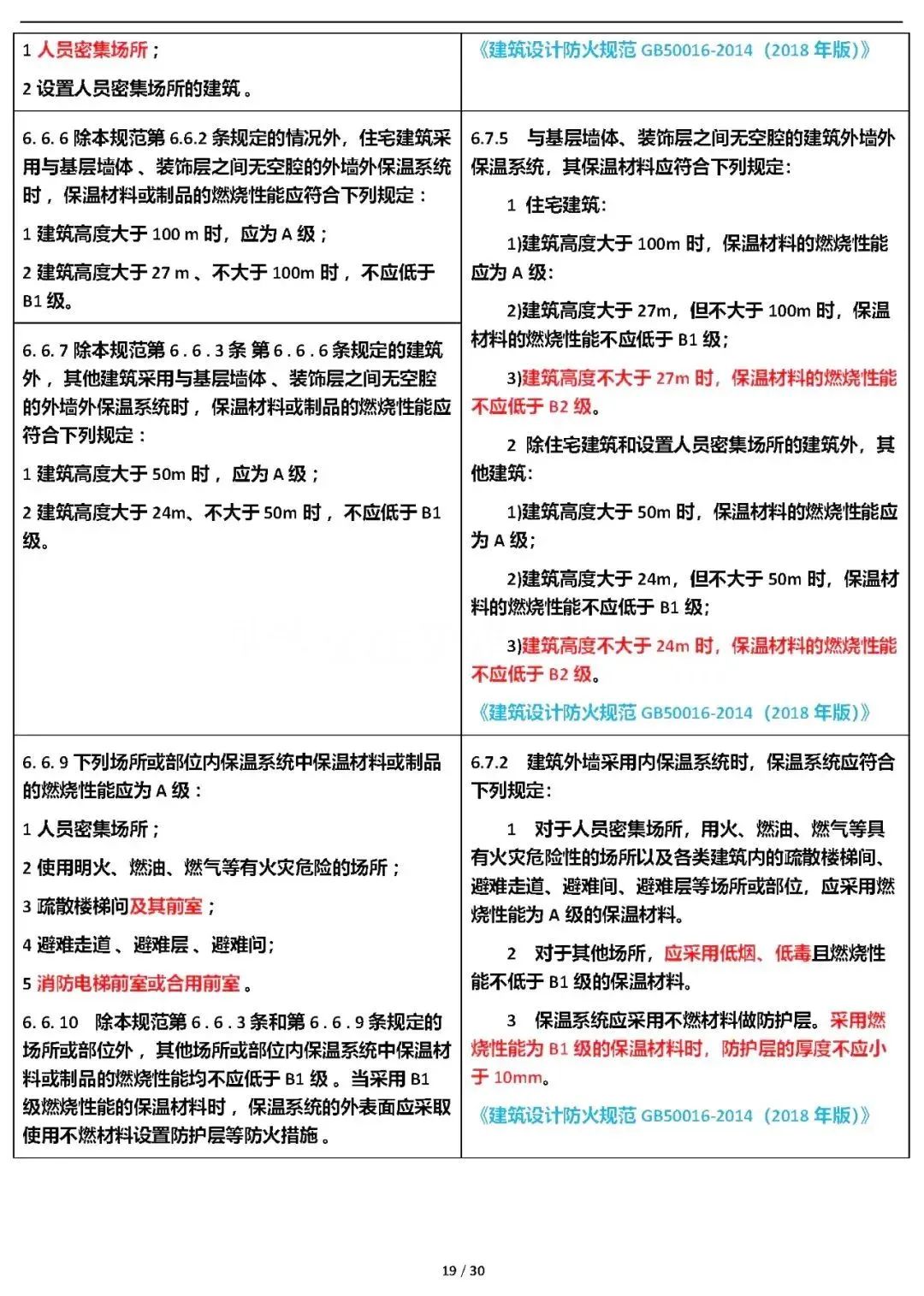
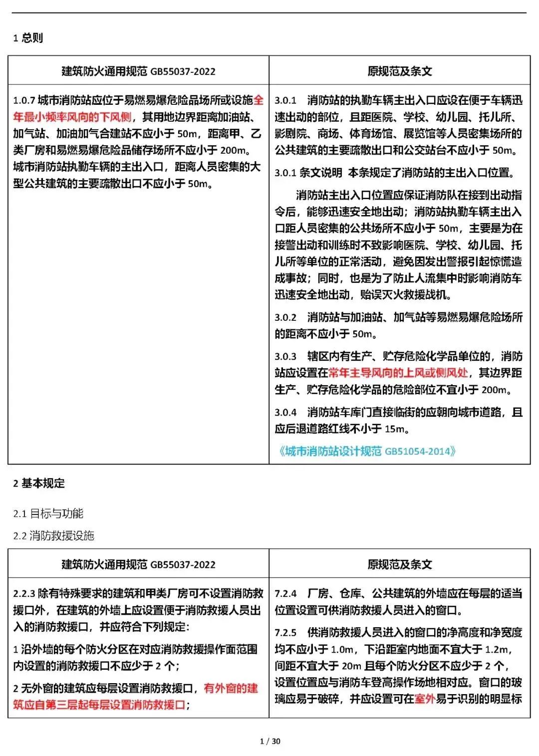
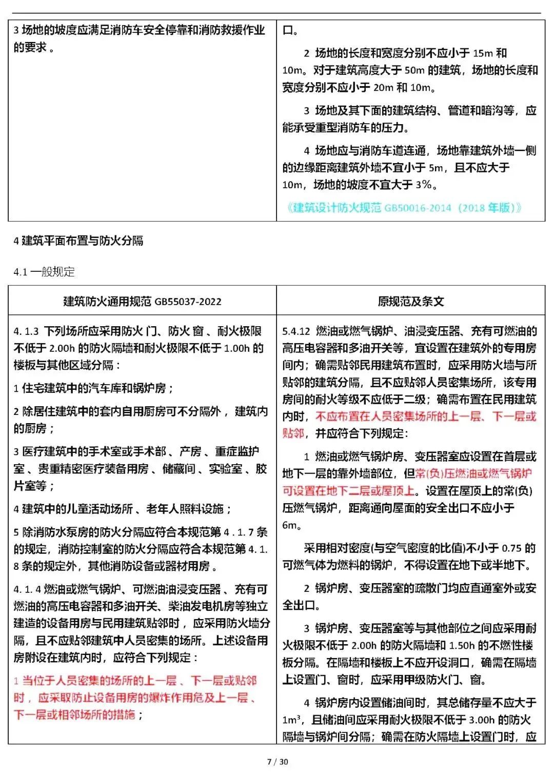
2023年1月19日,住建部发布国家标准《建筑防火通用规范》,编号为GB 55037-2022,自2023年6月1日起实施。

本规范为强制性工程建设规范,全部条文必须严格执行。强制性工程建设规范实施后,现行相关工程建设国家标准、行业标准中的强制性条文同时废止。



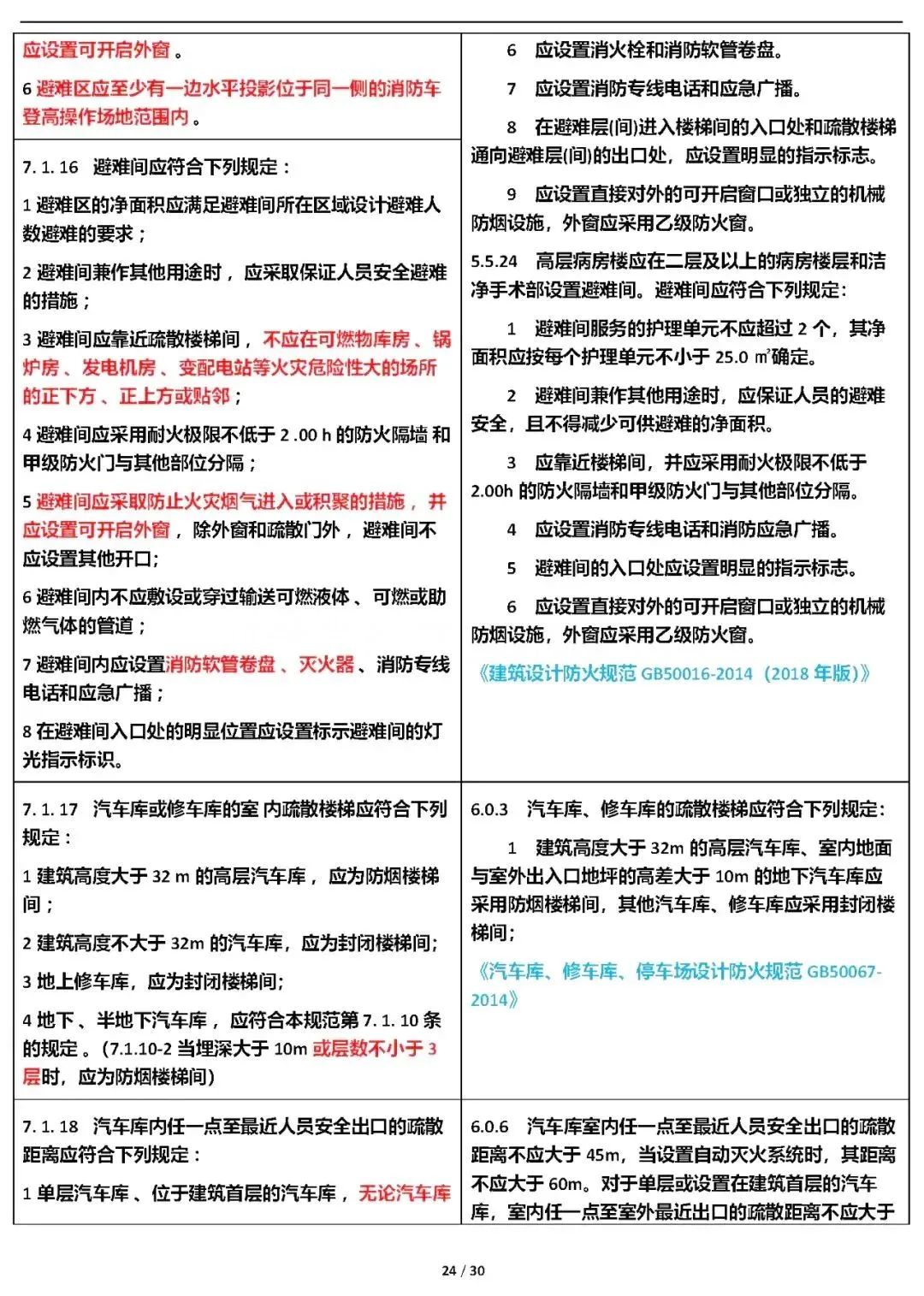
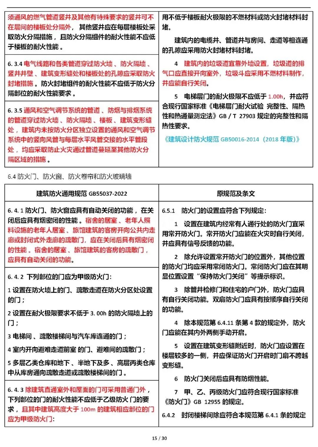
以下是新旧规范最全对比建议收藏备用



素材来源:住房和城乡建设部网站、注册建筑师学堂


图片应急灯市场占有率超过2-5名总和


Copyright © 广东敏华电器有限公司  

技术支持:

粤ICP备05045748号